DECO

CHALLENGE

Many homeowners struggle with decorating their homes because of a lack of space visualization, and overcomplicated design process, and no real-world connection to visualize and find the perfect decor for their homes. These struggles can keep buyers from purchasing items or lead to overspending and disunity in the room style.

RESEARCH

METHODS

SWOT ANALYSIS

FINDINGS

Different research methods are used to gain the most broad amount of differentiating data as possible for this project. Primary and secondary research is the outline for research which eventually turns into internet research, app analysis, interviews, and AI generated research. Each of these tools allow us to have the greatest understanding of users’ experiences with interior designing to better funnel our focus down to the key issues.

A SWOT analysis allows me to compare different apps that have attempted to solve the issue of interior designing for homeowners. I analyzed three apps: Home AI, Redecor, and Houzz. This analysis highlights each app’s strengths, weaknesses, opportunities, and threats to collect information on how other apps are providing tools to help users.

Many of these apps have attempted to solve interior design issues from AI room generation to connection to real professionals local to users’ home. To solve the disconnect among homeowners between interior design and the ideating, executing and visualization process I am aiming to focus on three pain points. The three points are as follows:

  1. Access to professionals

  2. Product recommendation linked to real items

  3. AI-powered style suggestions & visualization tools

I propose an app integrated with features that support these three focal points to improve homeowner’s interior design experience. Features will include AI capabilites that allow for real-time visualization of rooms in their home with generated visuals tailored to pre-designed styles or prompted styles. There will also be real product recommendations to purchase near-by items that can be seen from the AI generated visuals. Lastly, access to professionals near-by can allow for the homeowners to give the time and effort needed to decorate a space to another person and create less resistance in the design process. These three solutions create a space that gives users accurate visuals, design items, and professional access to allow for a well rounded interior design experience.

DEFINE

INTERVIEWS

ANALYSIS

SUMMARY

Three interviews were conducted utilizing individuals across different demographics. These demographics span across different college students living in the dorms or homes. These interviews were conducted to learn more about individuals’ process of decorating their homes so that different pain points can be exposed and aid in the development of an app to solve each of the pain points that arise.

There are wide varieties of information that is seen from these interviews. Among this information pool, there are a few consistent attributes of the user experience that are worth highlighting and solving. These attributes are issues in visualization of room layout, lack of consistent style, and uneasy purchasing whether not being able to find an item, being too expensive, or things being too hard to find. From these interviews, empathy maps were created to further understand my target audience and how to find solutions for them. Below is one of the empathy maps:

Each of these interviews provides different information as to what different people do when decorating their homes. Despite all the differences, there are some common themes among this study. These themes are as follows;

  1. Lack of ability to clearly visualize room style or layout

  2. Disconnection between buying what is in their heads and what is actually on the market

  3. Unable to clearly envision room style

  4. Not knowing what components will look good and function with other components already in their room

  5. Difficulty and burden trying to find items to buy that are affordable

EMPATHIZE

PERSONA

From every interview and empathy map created from my team, we combined the information and turned it into one persona that represented all of the collected data. This persona serves as a representation of our target user to better understand their needs, struggles, desires, and goals. Below is the persona:

USER JOURNEY MAP

From the persona, Paula, a user journey map was created by my team to identify more specifics about the user experience, their needs, struggles, desires, and goals. Below is the user journey map and a break-down of their summary:

From this user journey map, the persona’s needs are broken down into five central points:

  • Find ideas and inspiration for home decor that fits personal style, space, and budget.

  • Compare different decor and furniture options, ensuring they fit their space, aesthetic, and budget.

  • Finalize decor choices, ensuring style, function, and budget alignment.

  • Buy decor with confidence, ensuring easy delivery and minimal return risk.

  • Successfully integrate new items into the space without issues.

IDEATE

STORYBOARD

USER NEED

USER FLOW DIAGRAM

SKETCHES

To best visualize the experience our persona, I drew a multi-scene storyboard showing the user experience including their pain points and how the app solves that problem. This helps to visualize the application of app-to-person interaction.

From the storyboard, user journey map, and persona outline, my team discovered and consolidated the user needs and challenges. These are listed to better define the areas of focus needed for this app to best provide solutions for users. Below are the user goals and pain points.

User Goals:

  • Find ideas and inspiration for home decor that fits personal style, space, and budget.

  • Compare different decor and furniture options, ensuring they fit their space, aesthetic, and budget.

  • Finalize decor choices, ensuring style, function, and budget alignment.

  • Buy decor with confidence, ensuring easy delivery and minimal return risk.

  • Successfully integrate new items into the space without issues.

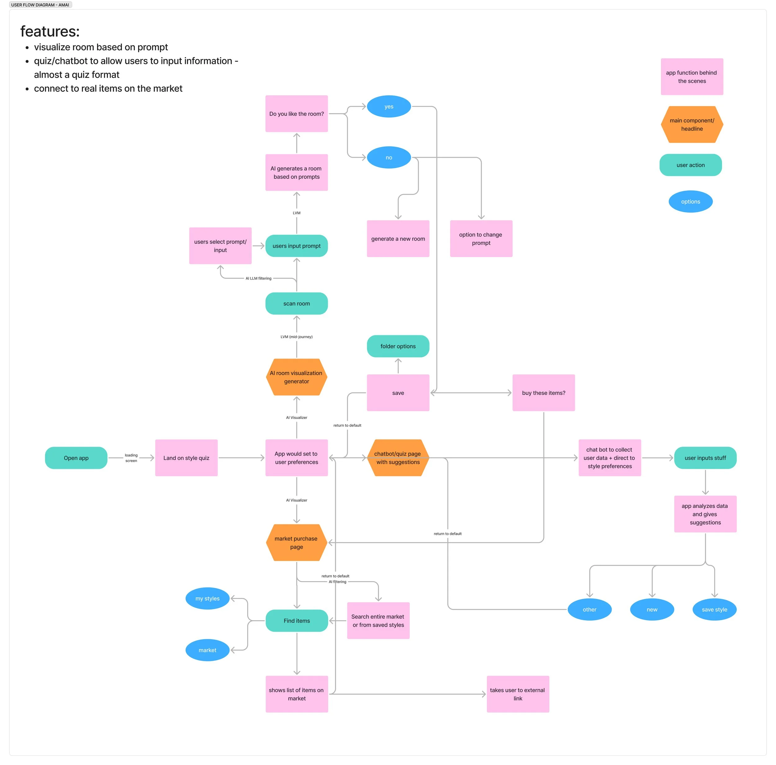
A user flow diagram helps to break down the research of the user needs, pain points, goals, and experience and create a detailed flow of each element of the app that will aim to solve different specific problems. This diagram shows the main functions of the app including the three central features to cover the umbrella of user needs; visualization, style ideation, and market connection.

I drew sketches from the flow diagram to ideate how the app will be structured both through visual elements and functional elements.

Pain Points:

  • Overwhelming Choices & Decision Paralysis – Too many design options lead to difficulty defining a personal style, uncertainty in how styles work together, and fear of making costly mistakes.

  • Visualization & Fit Issues – Struggles with picturing how decor will look in a space, concerns about product colors not matching expectations, and balancing different style preferences in shared spaces.

  • Time & Effort in Research & Shopping – Finding quality items within a budget, comparing options, and dealing with lengthy research and decision-making processes.

  • Delivery, Quality, & Assembly Frustrations – Delays, high shipping costs, damaged or incorrect products, and frustration with assembling furniture or decor.

  • Returns & Post-Purchase Dissatisfaction – Complicated return processes, incorrect sizes, and feeling unsatisfied with the final look or quality of purchased items.

LOW FIDELITY PROTOTYPE

PROTOTYPE

Wire frames, also known as a low fidelity prototype, gives me the bare structure of what the app may look like and how it will function. This is based on the user flow map that indicates the different interface tools, look, action, and iconography that may be present in the app. This prototype is the first visualization of how this flow translate into a real, usable app. I created wire frames for each of the different tools that will be available within the app. This phase is focused on buttons, text, and navigation features without the element of interaction.

The key points of this app are three main navigation tabs in the navigation bar that take users to the three most important tools; AI room generation, Chatbot style personalization, and market purchasing. Within each of these tabs are more specific buttons and tabs that allow users to clearly and effectively use each major tool. Have a look at the prototype through the button below:

Low Fi Prototype

HI FI PROTOTYPE V.1

INITIAL WORK

To begin working on this prototype and taking it from wireframes to a functional app, I utilized the wireframes as a foundation for the design. These wireframes outlines the different AI features and how they are to be incorporated into the app. A mood board was created to visualize different elements by taking inspiration from other places on the internet to create a “look book” for how the app should look and feel.
Below is the mood board:

Once the idea was ready, I developed the app within Figma creating an improved and refined version of the wireframes. When developing the app the use of atomic design principles were applied to organize and create a flow for each element of the app. The atomic design principles breaks the different icons and features from smallest parts (atoms) to the most complex combination of atoms (pages). Usability heuristic design was also taken into consideration to allow for the most efficient and simple communication of each function for the users. One of the heuristic feature I focused on was “user control and freedom”. This feature allows users to have more control of when they can cancel, go back, or leave a page or feature within the app whenever they desire. Below is the first set of Hi Fi prototyping I created from the wireframes.

TEST

FEEDBACK

I received feedback from my peers to improve the features and function of the app. This feedback includes x main points. The first being Visibility of System Status: The lack of a clear loading or AI generation feedback screen may leave users uncertain if the system is working. The second being Match Between the System and the Real World: No major issues, though replacing "quiz" with more familiar, friendly phrasing would improve alignment with user expectations. The third being User Control and Freedom – Partially Addressed. The fourth being Flexibility and Efficiency of Use – Partially met. Each of these are Heuristic usability features that I focused on to implement into the app. To solve each of these I took the advice of my peer and incorporated a clear loading page, clear language on all screens, clear exits, and more user control throughout the app.

HI FI PROTOTYPE V.2

FINAL PROTOTYPE

This version, is the most updated and final version of this app. The newest additions to the AI and design features in the app include the following; clear loading screen between AI generation, exit and skip buttons on every screen, an inspiration page with generated rooms for users to save and AI to analyze the data to understand the user style better, clear flow through camera room generation, chatbot for user questions and ideation, and a page that directs users to real furniture from their generated room. Each of these improvements help the user navigate the app clearly and efficiently. The AI is easy to understand and shows all functions visibly. Below is the final prototype.

LANDING PAGE

ABOUT

A landing page will allow users to come to the website and see, in short, the highlights and features within the app. This page will show an example of an AI generated room, a list of the features the app offers, a call-to-action, and shows the app being used by a real person. With the landing page, users are more likely to be appealed to utilize and download my app because of the highlights and simplistic demonstration of the features.
Below is the landing page:

Next
Next

REV & REEL